Instance Verification Kit (IVK)
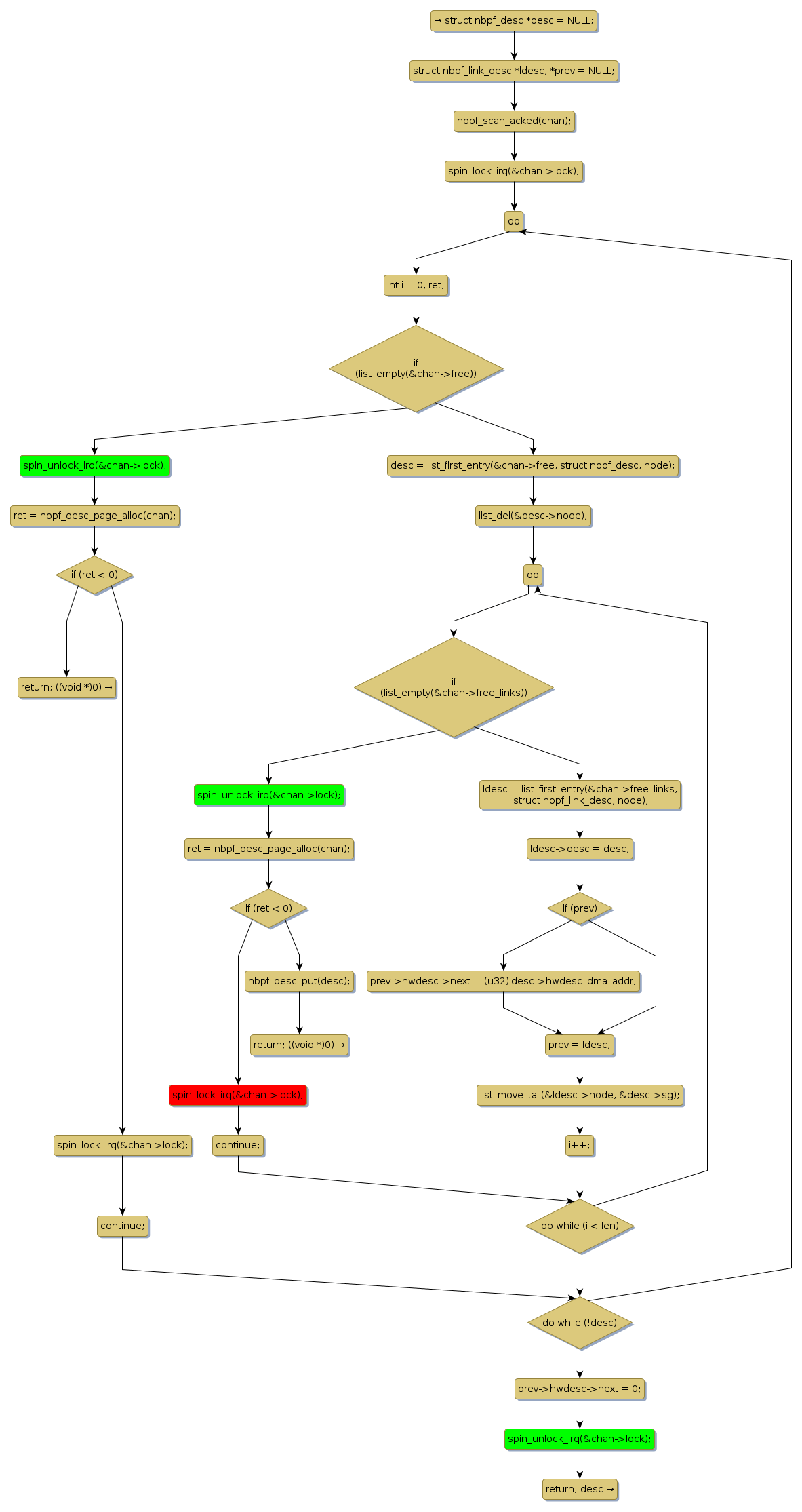
spin lock @ [23122+27+/linux-3.19-rc1/drivers/dma/nbpfaxi.c]
Instance Signature: lock
|
The Matching Pair Graph:
|
|
Function Name
|
Control Flow Graph (CFG)
|
Events Flow Graph (EFG)
|
Source Correspondence
|
|
nbpf_desc_get
|
|
|
[22369+13+/linux-3.19-rc1/drivers/dma/nbpfaxi.c]
|